发布时间:
2025-11-11 18:30
信息来源:
通辽市公安局
分享到:
关于尽快办理电动自行车登记上牌的通告
广大电动自行车驾驶人:
《内蒙古自治区电动自行车管理条例》(以下简称《条例》)已于2025年9月1日起正式施行。为保障您的合法通行权益,现将办理电动自行车登记上牌有关事项通告如下:
一、登记范围及要求
(一)符合国家标准未上牌车辆:《条例》施行前购买且符合强制性国家标准,但未取得号牌的电动自行车,需申请登记并取得正式号牌(绿色)。
(二)不符合国家标准车辆:《条例》施行前购买且不符合强制性国家标准的电动自行车,需申请有效期为5年的过渡期通行号牌(白色),有效期满后车辆不得上道路行驶。
(三)对于《条例》施行前购买且符合国标但未上牌的,所有人需在《条例》施行之日(9月1日)起3个月内申请登记上牌。
对于《条例》施行前购买的不符合国家强制性标准的电动自行车,所有人需在《条例》施行之日起3个月内申请过渡期通行号牌。该号牌有效期为5年,期满后车辆不得再上路行驶。
(四)不予登记情形:
1. 存在证明凭证不全或无效;
2. 来历及合格证明与车辆不符;
3. 拼装改装、编码缺失或无法辨认;
4. 属于被盗抢车辆等情形的。
以上情况不予办理登记,当场出具书面告知理由。
二、所需材料
申请登记需交验车辆,并提交以下材料:
(一)车辆所有人身份证明;
(二)购车发票或其他合法来源凭证;
(三)车辆整车出厂合格证明或进口凭证;
(四)委托他人代办的,需额外提交授权委托书及代办人身份证明。
若无法提供发票、合格证等材料,可在登记服务点签署《电动自行车登记个人承诺书》办理业务。
三、办理渠道
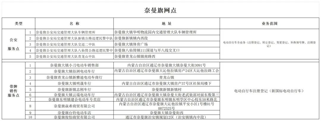
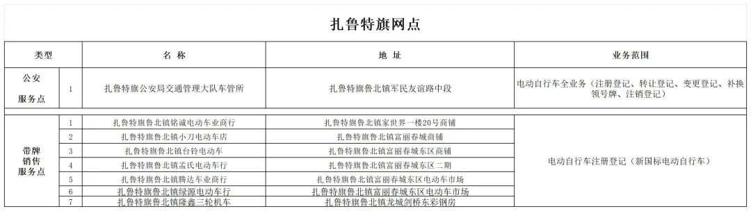
截至目前,全市共设有电动自行车登记服务点共计165个。其中包括各旗县市区车管所、电动自行车登记服务点、带牌销售登记服务点和社会代办服务点,群众可就近选择办理相关业务。
四、重要提醒
(一) 电动自行车登记上牌不收取任何费用,不强制购买保险。
(二)驾驶未经登记的电动自行车上道路行驶的,由公安机关交通管理部门按照《内蒙古自治区电动自行车管理条例》相关规定进行处理,请广大驾驶人尽快办理登记手续,避免影响正常出行。
特此通告。
通辽市公安局交通管理支队
2025年11月11日
附:各旗县市区车管所、全市电动自行车登记服务点、带牌销售登记服务点、社会代办服务点地址及可办理业务类型,群众可就近选择办理。网点持续更新,敬请关注。(注:带牌销售门店仅受理新购车辆注册登记业务)







关于尽快办理电动自行车登记上牌的通告
广大电动自行车驾驶人:
《内蒙古自治区电动自行车管理条例》(以下简称《条例》)已于2025年9月1日起正式施行。为保障您的合法通行权益,现将办理电动自行车登记上牌有关事项通告如下:
一、登记范围及要求
(一)符合国家标准未上牌车辆:《条例》施行前购买且符合强制性国家标准,但未取得号牌的电动自行车,需申请登记并取得正式号牌(绿色)。
(二)不符合国家标准车辆:《条例》施行前购买且不符合强制性国家标准的电动自行车,需申请有效期为5年的过渡期通行号牌(白色),有效期满后车辆不得上道路行驶。
(三)对于《条例》施行前购买且符合国标但未上牌的,所有人需在《条例》施行之日(9月1日)起3个月内申请登记上牌。
对于《条例》施行前购买的不符合国家强制性标准的电动自行车,所有人需在《条例》施行之日起3个月内申请过渡期通行号牌。该号牌有效期为5年,期满后车辆不得再上路行驶。
(四)不予登记情形:
1. 存在证明凭证不全或无效;
2. 来历及合格证明与车辆不符;
3. 拼装改装、编码缺失或无法辨认;
4. 属于被盗抢车辆等情形的。
以上情况不予办理登记,当场出具书面告知理由。
二、所需材料
申请登记需交验车辆,并提交以下材料:
(一)车辆所有人身份证明;
(二)购车发票或其他合法来源凭证;
(三)车辆整车出厂合格证明或进口凭证;
(四)委托他人代办的,需额外提交授权委托书及代办人身份证明。
若无法提供发票、合格证等材料,可在登记服务点签署《电动自行车登记个人承诺书》办理业务。
三、办理渠道
截至目前,全市共设有电动自行车登记服务点共计165个。其中包括各旗县市区车管所、电动自行车登记服务点、带牌销售登记服务点和社会代办服务点,群众可就近选择办理相关业务。
四、重要提醒
(一) 电动自行车登记上牌不收取任何费用,不强制购买保险。
(二)驾驶未经登记的电动自行车上道路行驶的,由公安机关交通管理部门按照《内蒙古自治区电动自行车管理条例》相关规定进行处理,请广大驾驶人尽快办理登记手续,避免影响正常出行。
特此通告。
通辽市公安局交通管理支队
2025年11月11日
附:各旗县市区车管所、全市电动自行车登记服务点、带牌销售登记服务点、社会代办服务点地址及可办理业务类型,群众可就近选择办理。网点持续更新,敬请关注。(注:带牌销售门店仅受理新购车辆注册登记业务)






